安心・安全な建物をつくる鉄筋工事
熊本県熊本市に拠点を置く有限会社山内工業は、九州北部を中心に活動する、建設現場における鉄筋の加工・組立を専門とする企業です。
当社は加工から施工まで一貫してお請けすることが可能です。私たちは、経験豊富なスタッフがお客様のニーズに合わせて最適な設計と施工を実現するために、加工から施工までを自社で行うことにこだわっています。
鉄筋工事とは
鉄筋工事とは、建物の土台となる部分を作る工事です。人間においての「骨」と同じ役割です。設計図から鉄筋の配置関係を把握し、資材を図面通りに組み立て、建物の強度や安全性を高める重要な役割を担っています。ハッカーと呼ばれる工具を使って針金で鉄筋をとめる「結束」で鉄筋コンクリートの基礎をつくり上げます。
当社では熊本地震後の熊本城の復旧工事、アミュプラザ熊本や市民病院の建設にも携わってい参りました。
私たちの施工が、命を守ります
マンションやビル、公共事業施設、高速道路など多くの現場で耐震対策として用いられる鉄筋工事。特に地震が多い日本の建設現場においては災害に備え、建築物を何十年も先まで支え続けるための丈夫な鉄筋と、その土地の地盤の状態、特性を理解ししっかりと施工が出来る技術が必要です。建物の基礎を担うということは、人の命を守ることでもあります。鉄筋の製造から施工まで一貫した作業が可能な当社では鉄筋工事のスペシャリストが、地域にお住まいの方や観光客が当たり前に安全に暮らせる環境造りをご提案致します。
確かな技術と情熱で、安心の建物を。
地盤の弱さは、私たちの街を守る上での大きな課題です。特に、熊本地域はその影響を痛感した地域の一つです。2016年の熊本地震は、地域の多くの建物に膨大な被害をもたらしました。
熊本城の復旧工事をはじめ、復興にも尽力した私たちはその経験から学び、ますます重要性を増す地盤の特性と建物の仕様に合わせた基礎工事を行うことを使命としています。基礎杭の鉄筋は地中に打ち込むため、建設工事完了後には見えなくなりますが、その役割は決して小さくありません。何十年もの間、地震や自然災害に耐え、人々が安全に生活できる建物を築くために、妥協は許されません。
私たちは、地域の安全と人々の安心を支えるために、確かな技術力を持ち、多様化するニーズにしっかりと応えることを約束します。
鉄筋加工
鉄筋加工は、建築現場で使用される鉄筋を必要な形状や寸法に加工し、組み立てる作業です。これにより、鉄筋コンクリート構造物の骨組みを作り、建物の強度や安定性を確保します。建物の設計図に基づいて、鉄筋を正確な寸法と形状に加工することが重要です。加工工場では自主検査を徹底的に行い、加工ミスやロスを無くし、材質の管理を行っています。
鉄筋スポット先組工法
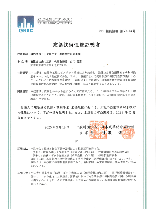
2025年5月 「鉄筋スポット先組工法」 建築技能性能証明を取得しました!
「鉄筋スポット先組工法」
当社で開発規定を行った鉄筋スポット先組工法とは、
構造設計図に合わせた長さ、幅、ピッチ割を工場内でスポット溶接し、
ユニット化する技術です。
鉄筋コンクリート造等の、せん断補強に用いる柱フープ筋、梁スターラップ筋、
及び差し筋(スラブ、壁)と段取り鉄筋について工場内でスポット溶接を行います。
当工法を用いることで、現場組立の際の施工性改善、作業能率向上、省力化が
可能になります。
鋼材試験室
試験士認定取得
2025年8月
社員2名が引張試験の試験要員として、
日本建築総合試験所の認定を取得いたしました。





